BETWA西汉姆联(西汉姆联)官方网站|West Ham United
首 页
企业简介
企业简介
机构设置
必威西汉姆官网登
内部期刊
必威betway西汉姆联
新闻中心
企业新闻
党群工会
公示公告
业务领域
公路工程设计
市政工程设计
建筑工程设计
风景园林设计
工程勘察
综合规划
工程咨询
工程监理
工程检测
工程施工
企业文化
,betway西汉姆联官方官网
员工活动
人才招聘
加入我们
其他
友情链接
法律声明
您所在的位置:
首页
>
新闻中心
>
公示公告
新闻中心
企业新闻
党群工会
公示公告
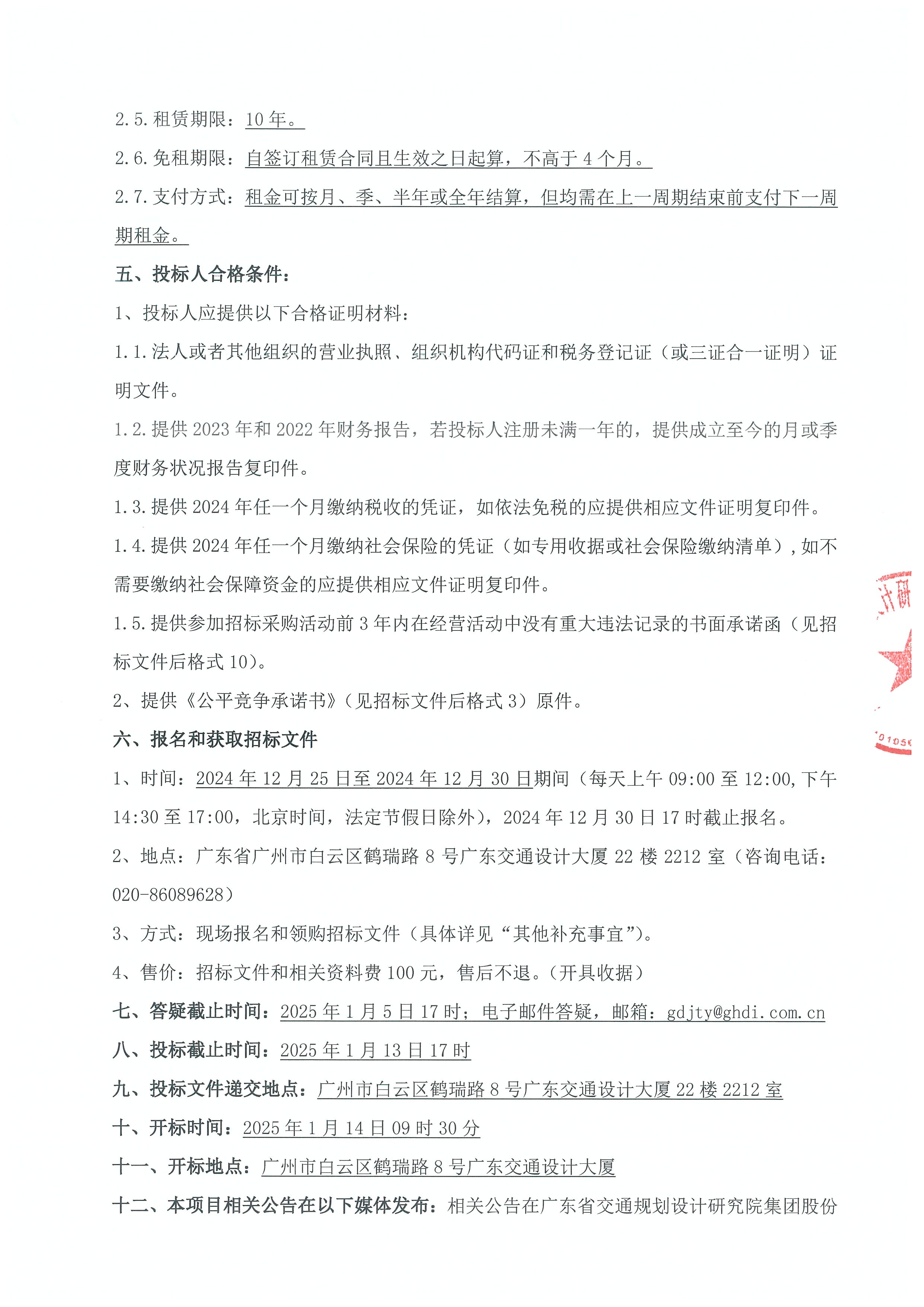
广州市天河区兴华路16、18、20、22号物业招租项目招标公告
发布日期:2024-12-25
返回列表
下一篇:广州市天河区龙怡路117号银汇大厦13层物业招租项目招标公告
上一篇:广州市天河区兴华路16、18、20、22号物业招租项目合格的中标候选人公示
020-86089696
留言反馈
企业简介
企业简介
机构设置
必威西汉姆官网登
内部期刊
必威betway西汉姆联
新闻中心
企业新闻
党群工会
公示公告
业务领域
公路工程设计
市政工程设计
建筑工程设计
风景园林设计
工程勘察
综合规划
工程咨询
工程监理
工程检测
工程施工
企业文化
,betway西汉姆联官方官网
员工活动
人才招聘
加入我们
其他
友情链接
法律声明
关注我们
官方公众号
Copyright © BETWA西汉姆联(西汉姆联)官方网站|West Ham United 版权所有 All Rights Reserved
粤公网安备 44010602002597号
备案/许可证号:粤ICP备09025073号